义务教育新课标与幼小课程衔接
冯晓霞
2021年,教育部出台了《关于大力推进幼儿园与小学科学衔接的指导意见》,明确了幼小衔接工作的基本原则、主要目标、重点任务、主要举措等,随后各地纷纷开展相关实践探索,取得了一些成效。本刊邀请高校理论工作者和知名幼儿园园长撰文,对如何强化幼小课程衔接意识、如何坚持以儿童为本、如何促进家园校共育等大家关心的问题进行分析与解读,为提高入学准备和入学适应教育的科学性、有效性提供启发和借鉴。
幼小衔接是一个长期存在的、社会普遍关注的问题。经济合作与发展组织(OECD)的报告《强壮开端Ⅴ:幼小衔接》中强调,“对很多儿童来讲,从学前最后一年过渡到小学是他们经历的第一次文化大变革。这一次变革的体验很可能会影响到他们能否发挥全部潜能,以及他们应对未来转变的能力……然而,世界诸多国家将幼儿园与小学比作两个世界,它们的行动模式建立在各自不同的哲学基础之上,‘不可持续’成为机构间不可跨越的鸿沟”。为此,该报告从组织与管理(政策与实践)、专业连续性(教师培训)、教学连续性(课程与教学)、儿童发展连续性(准备与适应)四个相互影响的方面,讨论了两个学段之间的过渡问题,并提出了六条相应的政策建议,其中,“致力于让学校为儿童做好准备,而非让儿童做好入学准备”这条建议尤为发人深省。
为有效解决这个问题,教育部在2021年3月印发《关于大力推进幼儿园与小学科学衔接的指导意见》(以下简称《指导意见》),提出了“深化基础教育课程改革,建立幼儿园与小学科学衔接的长效机制”的思路,并强调“坚持双向衔接”“幼儿园与小学协同合作,科学做好入学准备和入学适应,促进儿童顺利过渡”“改变衔接意识薄弱、小学和幼儿园教育分离的状况,建立幼小协同合作机制,为儿童搭建从幼儿园到小学过渡的阶梯,推动双向衔接”。
从这些意见中我们可以看出,“顺利过渡”的问题需要从两个方面入手去解决:一是对儿童个体实施入学准备教育和入学适应教育;二是两个学段的教育要改变缺乏连贯性、相互分离的情况,做到相互衔接。也就是说,做好幼小衔接,不仅仅是幼儿园给儿童插上“翅膀”,使他们能够“飞越”障碍,达到小学的要求,小学同时也搭建好平台,方便儿童顺利“着陆”;更重要的是两个学段之间教育的衔接要加强,尽量填平二者之间的鸿沟,减缓坡度,实现平稳过渡。
两个学段之间教育的衔接更多的是课程的衔接。因为“课程是学校教育的实质所在”“是学校教育的核心”〔1〕。要建立幼儿园与小学科学衔接的长效机制,课程衔接是关键。我国幼儿园课程和小学课程缺乏衔接性的问题可以说是长期存在的。在《指导意见》发布后出台的义务教育新课程标准是否体现和怎样体现“双向衔接”的精神?有什么实质性的改革举措?这是大家十分关注的问题。
一、幼儿园课程与小学课程衔接的现状以及小学课程改革的趋势
幼儿园课程与小学课程之间长期存在着差异(见表1)。
表1幼儿园与小学的课程特点比较
面对如此大的差异,如何改革方能推动课程的“双向衔接”,为儿童搭建从幼儿园到小学过渡的“阶梯”?教育部2022年发布的义务教育课程方案和各学科课程标准让我们看到了小学课程改革在幼小衔接问题上所做的努力。
《义务教育课程方案(2022年版)》明确提出了“在小学一年级第一学期安排必要的入学适应教育,适当利用地方课程、校本课程和综合实践活动课时组织开展入学适应活动,对学生学习、生活和交往进行指导”的任务和具体要求;同时,加强了对入学前儿童的学习与发展的关注,强调与《幼儿园教育指导纲要(试行)》(以下简称《纲要》)和《3—6岁儿童学习与发展指南》(以下简称《指南》)的衔接,要求小学“科学评估学前教育结束后学生在健康、语言、社会、科学、艺术等领域的发展水平,合理设计小学一至二年级课程,注重活动化、游戏化、生活化的学习设计”;要求各学科课程标准“注意幼小衔接,减缓坡度,降低难度,增强学习的趣味性和吸引力”。这些要求在一些学科课程标准中得到充分的体现。例如,《义务教育数学课程标准》中提出,“在一年级第一学期的入学适应期,利用生活经验和幼儿园相关活动经验,通过具体形象、生动活泼的活动方式学习简单的数学内容。这期间的主要目标包括:认识20以内的数,会20以内数的加减法(不含退位减法)”。
此外,义务教育课程方案和各学科课程标准中提出的“加强课程内容与学生经验、社会生活的联系,强化学科内知识整合,统筹设计综合课程和跨学科主题学习。加强综合课程建设,完善综合课程科目设置,注重培养学生在真实情境中综合运用知识解决问题的能力。开展跨学科主题教学,强化课程协同育人功能”等一系列深化教学改革的要求,不仅反映了对有关学习科学最新研究成果的运用,也与幼儿园课程和教学的特点比较接近。从某种意义上说,许多要求实际上都呈现出一种主动与幼儿园课程衔接的态势。
义务教育新课程标准的发布必将指导小学的课程改革向解决小幼衔接问题、建立长效机制迈出一大步。在这种情况下,幼儿园教育应该如何回应?
二、幼儿园如何加强与小学的课程衔接
笔者认为,建立幼儿园与小学科学衔接的长效机制,幼儿园需要从以下几个方面来思考。
(一)认真学习《纲要》《指南》,关注并理解其与义务教育课程标准之间的衔接性
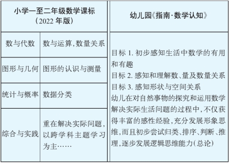
《纲要》和《指南》作为国家有关幼儿园课程的文件,不仅在学习与发展目标方面反映了入学准备的要求,也在一定程度上体现了与小学课程的衔接。事实上,专家组在研制《指南》的过程中是充分参考和对照了小学低年级的课程标准(2011年版)的,如《指南》五个学习领域及子领域的目标、内容等与小学(一至二年级)的品德与生活、语文、数学、体育与健康、艺术等都有一定的对应和联系。对照2022年版课程标准一至二年级部分,依然可以看到这种关系的存在。下面以数学为例加以说明(见表2)。
表2小学一至二年级与《指南·数学认知》的部分目标要求比较
2022年版小学数学课程标准与2011年版小学数学课程标准相比,一个重要变化是提出了数学核心素养,即所谓“三会”:会用数学的眼光观察现实世界,会用数学的思维思考现实世界,会用数学的语言表达现实世界。《指南》与这些凝练和概括出的数学核心素养也有一种内在的联系和对应性。例如,《指南》提出的“初步感知生活中数学的有用和有趣”“能发现生活中许多问题都可以用数学的方法来解决”“能感知和区分物体的大小、多少、高矮、长短等量方面的特点,并能用相应的词表示”的要求之中也隐含着“三会”的思想。但义务教育数学新课程标准的提法无疑更加高屋建瓴。作为幼儿园教师,自身首先要具有这样的核心素养,才能更好地发现儿童生活、游戏中所蕴含的数学学习的机会,进而引导儿童学习用数学的眼光观察、用数学的思维思考、用数学的语言表达。
围绕核心素养提出学科课程标准,是义务教育新课程标准的特征。以语文为例。语文课程标准提出的核心素养概括起来有四点。(1)文化自信:对中华文化有认同感,对中华文化的生命力有信心,包括文化认同、文化积淀、文化理解、文化参与等。(2)语言运用:具备良好的语感,能有效交流沟通,对国家通用语言文字有深厚感情等。(3)思维能力:能在语文学习过程中联想想象、分析比较、归纳判断等,有好奇心、有求知欲、有积极思考的习惯等。(4)审美创造:能感受、理解、欣赏、评价语言文字及作品,发现美,创造美等。语文课程标准围绕这些核心素养提出了总目标、学段目标要求以及课程内容与组织、课程实施等方面的具体要求(见图1)。
图1围绕核心素养的语文课程标准结构
小学一至二年级语文课程标准与《指南》语言领域的目标、要求有内在联系,也有不同,体现着一种渐进与发展(见表3)。
表3小学一至二年级语文与幼儿园语言的目标要求比较
例如,《指南》没有提出识字、写字的具体要求,特别是“量”方面的指标,但提出了“应在生活情境和阅读活动中引导幼儿自然而然地产生对文字的兴趣”“让幼儿在写写画画的过程中体验文字符号的功能,培养书写兴趣”等,为小学一年级开始的识字写字教学打下基础。
又如,从课程内容来说,义务教育语文新课程标准中提出的语文学习的“主题与载体”“学习任务群”等(见表4),在幼儿园教育实践中也有比较充分的体现。且不说有关“主题与载体”是幼儿园语言领域和社会领域的主要学习内容,即使是比较新颖的“学习任务群”,如“文学阅读与创意表达”“思辨性阅读与表达”“整本书阅读”“跨学科学习”等,在《指南》语言领域的学习与发展目标中也已有涉及,如“能根据故事的部分情节或图书画面的线索猜想故事情节的发展,或续编、创编故事”“对看过的图书、听过的故事能说出自己的看法”等。在实践中,教师们不仅带领和支持、鼓励幼儿进行“整本书阅读”,也常常引导幼儿在阅读过程中进行思考、讨论、续编、创编等。此外,一些幼儿园开展的儿童“撰写”自己的游戏故事、做日常观察记录等活动,无疑也相当于幼儿版的“跨学科”语言学习。
表4小学语文课程内容
虽然《指南》与义务教育新课程标准有着内在的联系与衔接性,但义务教育学科素养的新提法无疑站得更高、概括得更精准,对幼儿园教育很有启发性,当然也更具挑战性。幼教工作者应该关注和学习,知己知彼,双向衔接。
(二)强化衔接意识,完善教育实践,推动幼小衔接
1.强化衔接意识,辩证地看待幼儿期的学习与发展
辩证唯物主义的儿童心理发展观认为,发展“既是一个连续的、不可截然分割的过程,又是一个可呈现出年龄阶段特征的过程,故可以划分为若干个相对独立的年龄阶段,其年龄阶段特征既是相互连接的,又是相互渗透的”〔2〕。儿童发展是一个从量变到质变的过程,是连续性与阶段性的统一。各发展阶段不是截然分开的,每一阶段都是前一阶段发展的继续,又是后一阶段发展的准备;前一阶段总包含后一阶段某些特征的萌芽,后一阶段又总带有前一阶段某些特征的痕迹(见图2)。
图2儿童发展的连续性与阶段性示意图
对于这个观点,相信大家都耳熟能详,但在实践中我们对儿童学习与发展的看法往往比较绝对,过于强调发展的阶段性,而忽视发展的连续性。事实上,只有把握好“阶段性”和“连续性”的辩证关系,才能真正理解幼小衔接的内在逻辑。
儿童发展的阶段性决定了不同年龄阶段儿童自有其适合的基本学习方式和教学方式。正如维果茨基所指出的,儿童的学习存在着若干由年龄特征所制约的方式。他认为,儿童3岁前只能按照“自己的大纲”进行“自发型”学习,成人的指导只能追随儿童的节奏进行,故其学习方式可称为“自发型”学习;六七岁以后儿童的发展,尤其是自我调控和逻辑思维能力的发展,使他们可以按照“学校的大纲”进行“反应型”学习;而3—7岁儿童的发展水平决定了他们的学习处于二者之间的过渡位置,即从“自发型学习”向“反应型学习”过渡的“自发—反应型”学习。
儿童发展的连续性则决定了相邻阶段年龄特征及学习方式之间相互连接和相互渗透的特点,也决定了同一年龄阶段内儿童学习方式以及教师教学方式的变化。故而维果茨基同时又强调要用发展的眼光看待学前期儿童的学习与教学。他认为,儿童在学前初期更多地表现出“自发型”学习的特征,而在学前末期“反应型”学习的特征逐渐增加。学前末期与学前初期相比应该在“自发—反应”弧线上愈来愈接近学校教学,以便逐渐过渡到下一个教学类型(见图3)。
图3儿童期学习特点及发展变化示意图
维果茨基指出,学校对学前儿童的要求之一是“做好接受学科教学的准备”,因此,幼儿园教育必须从学校对学前教育的要求和学前儿童发展的可能性两方面去寻找结合点。这个近百年前提出的观点现在越来越被国际学前教育领域认可。全美幼教协会的一份文件中写道,“许多研究充分证明,儿童的认知能力在5—7岁时会发生重大的转变……在整个转变期间和转变后,儿童的个人责任感、自我定向能力和逻辑思维能力日益增强……‘5—7岁的变化’影响儿童在身体、社会性与情感、认知、语言等方面的发展,同时影响儿童的‘学习方式’……在这一年,最好的状态是,学前班的经验能够培养儿童形成积极的学习方式,使他们为更严格的小学学业期望做好准备”。〔3〕
从我国《指南》关于各领域学习与发展目标的儿童各年龄段典型表现的描述中可以看到,对儿童的有意性、抽象概括性等方面的要求是逐渐提高的,这反映了对儿童那些正在成熟而尚未成熟的心理发展过程的关注,也体现了向小学学习方式和教学要求(任务导向、以间接经验学习为主等)的过渡与衔接。
2.正确认识幼儿园各类课程活动的特点,处理好不同活动之间的关系
对于幼儿园的课程活动,可以从不同角度进行分类。我国一般将其分为生活、游戏、教学三类,这是从活动性质的角度划分的。这种划分方式与幼儿园教师日常工作结合紧密,有一定的益处。但实践中的有些活动(如儿童在阅读区的自主阅读)却较难按照这种分类方式归类。受英国“有效的学前教育项目”(EPPSE)的启发,我们还可以从发起和主导者的角度,将课程活动分为三类:儿童发起的活动,儿童发起、教师拓展的活动,教师发起的活动。这几类活动组成了幼儿园课程的结构形态(见图4)。
图4幼儿园课程结构形态示意图
尽管这三类活动均有助于课程目标的实现,但各自实现目标的特点、儿童和教师在活动中的作用等却有所不同。
(1)儿童发起的活动———以游戏为主,也包括儿童自发的各种活动
目标:笼统、模糊,指向长远,只能在儿童的活动中潜移默化地接近或实现。
教师的作用:无法直接设计和控制活动以达到精准的目标,但可以通过创设游戏环境、投放游戏材料间接影响儿童的活动,进而促进其获得与目标有关的经验。但由于儿童的活动是完全自主自由的,因而儿童所获得的学习经验以及达到的目标具有多种可能性。
儿童的作用:主导,自我建构,即儿童的学习是自我建构的过程。
(2)儿童发起、教师拓展的活动———游戏指导、生成教学等
目标:仍带有模糊性,教师的介入可能使之清晰化并引向课程目标;具有灵活性、生成性的特点。
教师的作用:支持、合作、引导;在认真观察、分析、判断儿童行为的基础上,有目的地把课程目标注入儿童自发的活动中,使儿童原本自主建构的学习经验与社会文化建立起相对密切的联系。教师介入的可能结果有二:一是拓展、深化儿童的自发活动,二是从中生成教学。
儿童的作用:经验的自我建构与社会建构相结合。
(3)教师发起的活动———集体教学、教学游戏等
目标:清晰明确,计划性较强,对儿童的学习与发展具有更加积极的促进和引导作用。
教师的作用:主导。帮助儿童获得自发学习中所不能或不易获得的学习经验,或者帮助儿童梳理、提升自发活动及生活中获得的原有经验,并促进经验的迁移(将它们运用于新情境、解决新问题);体现“教学要走在发展前面、引领发展”(维果茨基)的思想,推动教育“公平”①。
儿童的作用:积极参与,主动学习;经验的群体性和社会建构。
总体来说,儿童发起的活动以自由游戏为主,是儿童主导的活动。他们自己决定活动的内容、活动的方式方法和活动的走向,在充满积极主动性的探索、交往、解决问题的过程中,自发地、潜移默化地建构和积累经验,自我成长。
在儿童发起、教师拓展的活动中,教师因势利导,灵活地把学习与发展的目标注入儿童自发的活动中,或指导游戏向高质量发展,或随机生成教学,使这些活动的方向和目的变得相对清晰、明确,使儿童原本自主建构的学习经验与社会文化、教育目标建立起相对密切的联系。
教师发起并主导的全班活动或小组活动更能体现一种社会文化的传递与发展方向的引导,对于帮助儿童掌握他们无法自主建构的学习经验来说,可能是最有效和经济的途径———前提是教师对儿童的兴趣、已有经验、学习方式与特点的了解和把握以及对其主体性的尊重。
这三类活动在幼儿园课程中都是不可或缺的。“有证据表明,儿童主导的活动和教师主导的活动在儿童的学习与发展中具有同样重要的作用。儿童既从自发自主的活动中受益,也从教师计划与结构化活动、项目和经验中受益。”“适合儿童发展的教育实践,应在成人主导的活动和儿童主导的活动之间提供最佳平衡。”〔4〕
然而,怎样算是在成人主导的活动(教学为主)和儿童主导的活动(游戏为主)之间提供了最佳平衡?英国“有效的学前教育项目”关于优质课程活动结构及其比例的研究(见图5)对我们或许有一定的启发。
图5三类活动结构比例与课程质量的关系
但这项研究毕竟反映的是英国学前教育的情况②。在我国,从有利于幼小课程衔接的角度看,各类课程活动的“最佳平衡”又该是什么样的?怎样做才有利于缓解两个学段“以游戏为基本活动”和“以课堂教学为主要形式”之间的矛盾,体现“过渡性”?我认为,这个问题较难用简单的数学方法来解决,更不可能用“小学化”的方式来解决。而进一步加深理解和贯彻落实《指南》,将其学习与发展目标落实到各类课程活动中,同时关注小学课程标准,努力建立二者之间的联系,消减以往幼小课程中存在的突出矛盾,提升活动质量,或许更有利于幼儿园课程与新课程标准下的小学课程的衔接。
以家长们比较关注的识字问题为例。《纲要》《指南》都没有对幼儿提出识字的要求,只强调培养幼儿对文字符号的兴趣,甚至指出“用机械记忆和强化训练的方式让幼儿过早识字不符合其学习特点和接受能力”。而小学一至二年级语文课程标准不仅提出“喜欢学习汉字”的目标,还明确提出识字、写字的量化要求,并指出应将汉字作为文化载体之一,从小培养学生的文化自信。在这种情况下,幼儿园课程可以怎样实现与小学课程的衔接与过渡?
汉字的造字方式似乎可以给解决这一问题以提示。记得印度开国总理尼赫鲁在鼓励自己的女儿学习汉语时说:“世界上有一个伟大的国家,她的每个字都是一首优美的诗,一幅美丽的画。这个国家就是中国。”我们是不是还可以说,每个汉字都有一段故事,都体现中国人的智慧和审美情趣?因此,幼儿园完全可以从汉字的象形、会意、形声等特点出发开展一些有趣的活动,让儿童真切感受汉字的神奇与美妙,激发其学习、探究汉字的欲望。例如,可出示一些象形文字的原始图画及其演变过程(见图6),也可以结合图画讲汉字的故事:“休”字由“人”和“木”组成,古代劳动人民在田间劳作累了之后,会在树下直直腰,乘乘凉,“人倚树而息”,这就是汉字“休”的来源。这样的活动既符合儿童的学习方式与特点,有助于他们萌发学习文字的兴趣,又可以让他们体味中华文化的博大精深,激发民族自豪感,同时很好地体现了两个学段的课程衔接和过渡。
图6象形文字演变示意图
如果我们认真研究、分析《指南》和小学低年级的《课程标准》,找出二者的衔接点和适宜的学习活动方式,充分发挥各种活动在落实学习与发展目标中的独特功能,合理组织与安排,或许就能较好地解决幼小课程衔接的问题。因此,重要的并不在于规定哪种类型的活动在课程中占多少比例(当然,底线要求还是要有的),而在于提高各类课程活动的质量。
3.提高游戏水平,减缓以游戏为主的学习与以课堂教
学为主的学习之间的矛盾,促进幼小课程衔接近年来,“高水平的游戏”一词开始频繁出现在国际上一些有关学前教育的著作和文章中。如《0—8岁儿童发展适宜性教育》的“《立场声明》中的关键因素”部分就指出,“高水平游戏的复杂性和参与性有助于儿童认知、社会性和情感的发展,因此早期教育机构要为儿童提供开展高水平游戏的机会”。
高水平的游戏包含着更多的学习(尤其是深度学习),确实为儿童思维能力、学习品质的发展,新经验、新概念的获得,运用或迁移已有经验来解决问题的能力,创造性的发挥等提供了机会。但不能否定的是,从幼小课程衔接的角度看游戏,有几个问题还是值得关注和商榷的。
第一,儿童在游戏中获得的经验(活动经历)有时可能是无意识的,而不能进入意识层面的学习经验很难成为有效的经验。
第二,游戏经验往往具有很强的个体性,而学校要求所有儿童在入学时都要有共同的“底线经验”。
第三,游戏往往是儿童受直接兴趣、内在动机驱动而产生的自发行为。幼儿园教育“以游戏为基本活动”,相对强调顺应儿童的需要、尊重个体的兴趣;而小学教育以课堂教学为主,相对强调学习任务、文化传承,学生的学习在相当程度上是按照国家的“标准化”课程要求进行的,不可能都符合儿童的直接兴趣。这两者之间似乎存在着一个不易解决的矛盾。朱家雄教授就曾指出,若能处理好顺应儿童发展的游戏和将儿童发展纳入社会轨道要求的教学两者之间的关系,就解决了幼小衔接中的关键难点。
如何将儿童游戏中无意识的经历上升为有意识的经验,将个体性经验转变成群体性经验?如何将受直接兴趣支持的自发游戏动机引向受任务引导的自觉活动动机?如何将游戏中表现出的坚持性、意志力转变为学业学习中的坚持性、意志力?这些问题都还需要研究。“安吉游戏”中有关游戏后儿童个人撰写游戏故事以及集体分享与反思游戏经验的做法,对解决上述的前两个问题极具启发性。同时,安吉儿童的尤其是大班儿童的高水平游戏也让我们看到了解决动机转换问题的希望。
例如,儿童自己设计了一个钻隧道的游戏,其基本玩法是将轮胎推到由梯子搭成的斜坡的顶端,然后放手让轮胎滚进并穿越下面的“隧道”(见图7)。为了实现这个目标,儿童需要解决不少问题:怎样将一个很重的轮胎举上去,并且保持身体的平衡?怎样搭出一个方便上下、能站稳且高度合适、有利于将轮胎举到“轨道坡顶”的平台?选择多大直径的轮胎更容易使其钻进“隧道”?还可以添加些什么设施让这个游戏更好玩、更有挑战性?可见,从游戏设计到实施的每一步都需要儿童一起思考、探索、试验,也都蕴含着深度学习的机会。
看到不少类似的游戏后,不由让人产生一种想法———高水平游戏有可能引发游戏动机的转变。
图7安吉游戏“钻隧道”
儿童最初的游戏行为无疑是由直接兴趣驱动的。但由于该游戏包含许多问题和挑战性的任务,儿童必须一一解决,方可满足游戏需要,而儿童解决问题完成任务后又必然会获得一种成功体验。久而久之,在后来的活动中,除了游戏兴趣的驱动外,成就动机(包括在活动的每一步完成任务的需要)以及体验到胜任感、成就感的需要,都将成为一种驱动力。这种成就动机迁移到不同类型的活动中(包括学习活动),就会使儿童在任何活动中都追求成功体验。具体到学习活动中,成就动机加上伴随年龄增长而产生的认识世界的需要,就可能会慢慢转换成学习兴趣(见图8)。当然,这只是一个假设,是否成立还需要进一步研究、验证。目前,心理学界关于游戏与儿童执行功能的研究或许会给我们带来更多启发。
图8游戏动机向学习动机转换假设示意图
4.关注综合主题教学中的学科关键经验和核心概念
教学是幼儿园课程不可或缺的重要形式,更是两个学段课程衔接的重要桥梁。
小学新课程标准加强了对综合性、跨学科学习的要求,但小学课程可能在相当长的时间里依然会保持以学科教学为主的特点,而且小学的综合性、跨学科的学习无疑是建立在坚实的学科学习的基础上的。相对而言,幼儿园综合主题教学的学科基础薄弱,导致一些综合活动过于注重活动的形式,“热闹有余,成效不足”。如果说幼小课程需要相互衔接,幼儿园需要为儿童做好今后学科学习的准备,那么,作为我国目前幼儿园重要教学形式的综合主题活动是否更应该承担起这个任务?如何承担?
在幼儿园课程改革中,对于“分”与“合”的关系问题缺乏认真而充分的研究,常常做的是一些比较简单化的处理。必须看到,“综合”是符合儿童生活世界、符合其认知方式、有利于其进行理解性学习的教学方式。但它并不排斥学科(领域)内容。相反,“综合”恰恰是建立在“学科”的基础之上的。
“跨学科教学法允许每个学科领域保留其核心的概念、程序和认识论结构;同时,在各学科内容领域和发展领域之间建立丰富的联系,也包括了建立这种联系的许多教学法。”“幼儿园教师应当掌握学科内容(包括核心概念、研究方法和工具、学科结构)以及幼儿园课程的学科资源;掌握教学法知识,包括幼儿是如何学习各门学科的,每门学科的学习轨迹,如何利用这些知识来支持幼儿在各学科领域的学习……”同时,“通过应用、扩展、整合和更新学科内容知识、课程内容资源知识和学科教学法知识来调整教学实践”。〔5〕
我认为,幼儿园教师如果不了解学科或学习领域的基本概念、核心经验、学习路径,那么综合活动往往会流于形式,使之处于一种原始的混沌状态。
《纲要》《指南》的“领域”是按照儿童的基本学习内容来划分的。其中包含着各个学习领域的关键经验与核心概念。而“综合”则是打通这些内容之间的壁垒、建立有机联系的组织方式。“综合”不是目的,只是让儿童更容易理解学习内容的一种课程组织形式。
强调在学科基础上的整合,绝不是要回到“分领域教学”的老路上,而是要在综合活动中切实落实《指南》中各领域的关键经验与核心概念的学习,从“学习经验”上保持其连续性、连贯性,从而加强幼小课程之间的衔接。
最后特别想强调一点:我们一定要学会和坚持用辩证的观点看待教育问题,反对非此即彼、非黑即白的二元对立的思维方式。用简单思维理解复杂问题,问题将永远无法得到解决。幼小衔接问题属于复杂问题,也必须用辩证的方式来思考。
注:
①理论上,教育应促进每个儿童公平地接触到应该学习的基本内容,获得最为基本的核心经验,达成学习与发展的基本目标。
②英国学前教育机构的招收对象为3-5岁儿童,5岁儿童的教育已纳入义务教育阶段。
参考文献:
〔1〕黄甫全.现代课程与教学论〔M〕.北京:人民教育出版社,2011.
〔2〕朱智贤.心理学大词典〔M〕.北京:北京师范大学出版社,1989.
〔3〕〔4〕CAROL COPPLE, SUE BREDEKAMP.0—8岁儿童发展适宜性教育〔M〕.刘焱,等,译.北京:中国轻工业出版社,2021.
〔5〕刘焱.他山之石:全美幼教协会“发展适宜性教育”新动向〔R〕.北京:“幼儿为本,师幼同行”幼儿园课程创新实践论坛,2022.
出处:《幼儿教育·教育教学》2024年第6期
摘录者:太仓市高新区娄江幼教中心锦绣新城幼儿园 沈秋杰
推荐理由:学前教育高质量发展的核心标志是儿童的全面和谐发展,其根本保障是教师不断深入了解和理解儿童,不断增强课程实施的针对性和适宜性。本文特邀南京师范大学虞永平教授撰文,旨在帮助实践工作者深入研究教学中的回应,真正理解儿童的学习方式,尊重儿童发展的个体差异,为儿童准备适宜的环境和材料,促进儿童在原有水平上的发展。为了持续支持和促进儿童的发展,教师需要学习和借鉴,也需要反思和总结,更需要创新思路和方法,不断提高自己的专业素养。